Sondaggio

Il mercato di gennaio come sarà?

si sblocca e arriveranno rinforzi
7 (25.9%)
si sblocca ma non arriverà nessuno
4 (14.8%)
resta bloccato ma il Mister resta per amore dei tifosi
13 (48.1%)
resta bloccato e il Mister fa le valigie
3 (11.1%)

Totale votanti: 27

Le votazioni sono chiuse: 01 Ott 2025, 11:30

Sblocco del mercato di gennaio?

0 Utenti e 4 Visitatori stanno visualizzando questo topic.

Re:Sblocco del mercato di gennaio?
« Risposta #920 il: Ieri alle 07:35 »
Vanno fatte 30 milioni di PLUSVALENZE, non ricavi da cessioni.
I , se arrivano offerte, saranno venduti:
Mandas, Tavares, Gila, Guendo, Rovella, Dele Bashiru, Belayanne, Isaksen, Castellanos, forse Zaccagni, ma penso che partirebbe solo in caso di offerta di rilievo.
Le offerte saranno al ribasso, per cui davvero vedo orizzonti poco rosei, al momento chi potrebbe davvero ricevere offerte sono Guendo, Mandas, Gila, Isaksen e Castellanos.
Sarri ?
Non penso sia un problema per la società, farà il suo dovere sino a fine stagione e poi saluterà, il prossimo allenatore sarà un profilo giovane che a solo sentir nominare la Lazio brilleranno gli occhi.
Saranno anni, si spera pochi, difficili, anni per Laziali veri, quelli che per anni ho sentito raccontare.

Ma se dobbiamo vendere per rimettere a posto i conti non possiamo aspettare offerte..

Dovremo per forza andarle a cercare ste offerte

Offline Slasher89

*****
15904
Re:Sblocco del mercato di gennaio?
« Risposta #921 il: Ieri alle 08:12 »
Ma se dobbiamo vendere per rimettere a posto i conti non possiamo aspettare offerte..

Dovremo per forza andarle a cercare ste offerte

Il che è drammatico perchè non abbiamo società o procuratori "amici"

Offline carlos

*
1814
Re:Sblocco del mercato di gennaio?
« Risposta #922 il: Ieri alle 08:58 »
Il che è drammatico perchè non abbiamo società o procuratori "amici"
Quindi.... c'attacamo ar manico..😒😒

Offline mr_steed

*
10105
Re:Sblocco del mercato di gennaio?
« Risposta #923 il: Ieri alle 14:40 »

Offline QVIRIS

*
2383
Re:Sblocco del mercato di gennaio?
« Risposta #924 il: Ieri alle 16:34 »
lo sblocco del mercato, stando a quanto leggo, mi sembra sinceramente impossibile
Re:Sblocco del mercato di gennaio?
« Risposta #925 il: Ieri alle 16:36 »
ma non era una svista?

Offline zorba

*****
13122
Re:Sblocco del mercato di gennaio?
« Risposta #926 il: Ieri alle 17:20 »
ma non era una svista?

Fosse solo una...

 :S

Offline mr_steed

*
10105
Re:Sblocco del mercato di gennaio?
« Risposta #927 il: Ieri alle 22:26 »
mandas al posto di suzuki?

io in effetti in prestito per fargli fare il titolare sei mesi glielo darei, almeno si rivaluta e a giugno lo vendi meglio...

ma lotito pare non voglia prestito gratuito...

ma perché non chiedere in cambio un loro giocatore in prestito altrettanto gratuito?

www.sololalazio.it/2025/11/28/lazio-un-club-di-serie-a-punta-su-mandas/
Re:Sblocco del mercato di gennaio?
« Risposta #928 il: Oggi alle 00:03 »
mandas al posto di suzuki?

io in effetti in prestito per fargli fare il titolare sei mesi glielo darei, almeno si rivaluta e a giugno lo vendi meglio...

ma lotito pare non voglia prestito gratuito...

ma perché non chiedere in cambio un loro giocatore in prestito altrettanto gratuito?

www.sololalazio.it/2025/11/28/lazio-un-club-di-serie-a-punta-su-mandas/
e se invece di svaluta di più?  :)
Una delle poche volte che don d'accordo con Lotito, un prestito gratuito ha senso di un anziano che prende tanto di stipendio, o di un giovanissimo che ancora è da valutare completamente. Si un giocatore già abbastanza formato che ti costa pochissimo, non ha poco senso.

Offline Achab77

*****
17565
Re:Sblocco del mercato di gennaio?
« Risposta #929 il: Oggi alle 00:10 »
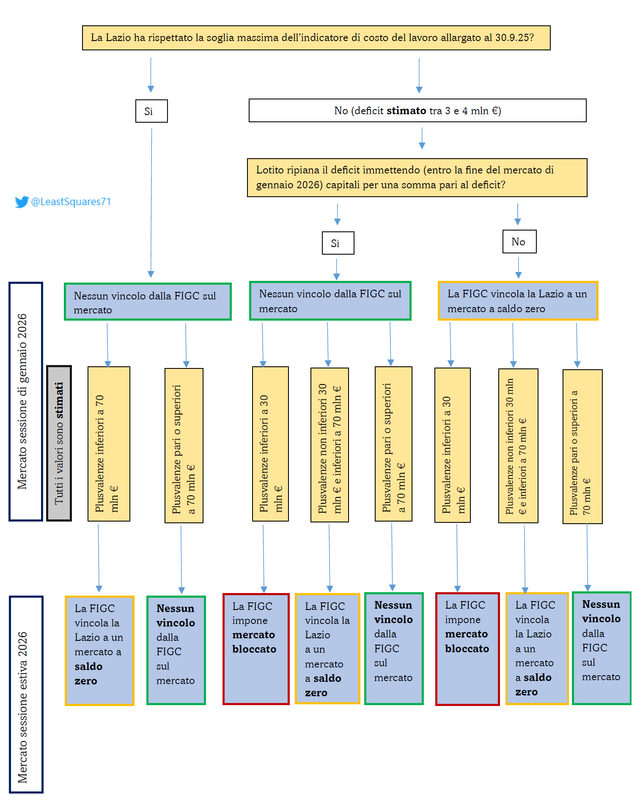
LS ricorre al sistema del famoso "te devo fa un disegnino?" per spiegare la situazione attuale della Lazio.
Considerato che secondo me finiremo nell'opzione più a destra (tanto per cambiare), ci attendono altri anni di elmetto in kevlar.
"Felice di sbagliarmi".

https://x.com/LeastSquares71/status/1994517023423144226?s=20



Offline hafssol

*
11549
Re:Sblocco del mercato di gennaio?
« Risposta #930 il: Oggi alle 07:29 »
Molto chiaro, come al solito.
Il comune denominatore è che servono le plusvalenze, per almeno 30 milioni a gennaio, altrimenti sono guai seri. Anche perché sappiamo benissimo che l'opzione "Lotito ripiana il deficit" è fantascienza.

Offline FatDanny

*****
40540
Re:Sblocco del mercato di gennaio?
« Risposta #931 il: Oggi alle 08:39 »
Non mi meraviglierei che trattiamo insigne perche zaccagni é praticamente già ito.
Sono queste le operazioni che ci attendono con mercati a saldo zero ma in cui devi recuperare i conti. E qualcuno vuole illudersi che questo modello non è morto?
 

Powered by SMFPacks Alerts Pro Mod